首页 目录

对吊销中国律师执业证的说明

            对于吊销鲍律师的中国律师执业证之事,可以用一句话概括:李星星事件最终舆论没左右司法,却左右了司法局。中国律师法对律师执业根本无国籍要求,鲍律师近些年也一直从事法务管理根本不用执业证,司法局还曾在鲍律师提交美国护照并表示注不注册无所谓后通过年检,并说他是北京市乃至全国律师的品牌,网暴后未参加年检证件失效后却被吊销,未按相关政策对按时整改完毕的鲍律师免于处罚,也未依法履行听证程序,更以此为由驱逐出境,使害人者更害人、受害者更受害,诬陷网暴之风更加有恃无恐、愈演愈烈,具体如下:
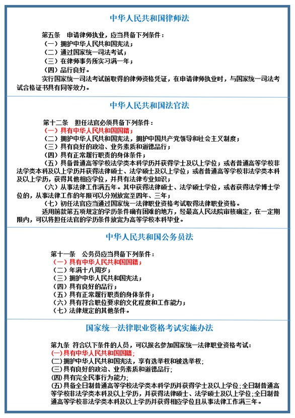
(1)中国律师法并未对执业条件作出国籍限制
           中国律师法根本未对律师执业条件作出国籍限制,只在法考实施办法这个低层级的部门规章中对参加考试有国籍要求,并不能与更高层级的律师法抵触,也就是说中国法律并不禁止持有律师资格的中国人变更国籍后继续执业。这既符合很多国家的普遍作法,也顺应WTO的开放原则和中国律师国际化的趋势。包括鲍律师在内的很多华人都是持中国国籍考取的外国律师执照。与之相对,中国法官法和公务员法都对从业有国籍要求,因为律师不像法官、公务员那样具有公权力,法律也是公开透明的规则而非国家机密。近年来中国各级领导都不断强调法律工作国际化对国家发展的重大战略意义,相信在不远的将来,中国一定会放开外籍人士在中国成为执业律师,让各国人士都有机会为中国法律服务并受中国法律约束。(见图一:中国相关法律对国籍要求的比较)
(2)网暴前鲍律师以美国护照通过司法局年检
            近些年来鲍律师一直从事企业法务管理工作,根本不需要律师执业证,所以证件一直在律所,没怎么去过也很少联系,从未见过更没用过执业证,中国裁判文书网也无鲍律师以律师身份代理案件的记录。律师执业证对鲍律师来说可有可无,注不注册根本无所谓。最迟在2018年和相关负责人聊起年检和身份之事时,鲍律师立即告知已入美籍并提交了美国护照,并说能注册就注不能注就拉倒,结果2019年司法局给鲍律师注册了,还说他是北京市乃至全国律师的品牌。如果2020年没出网暴的事,估计还会继续给他注册。所以在实践中,司法局也曾经依法为外籍人士注册过律师执业证。(见图二:鲍律师和相关负责人关于年检的交谈;图三:中国裁判文书网检索记录)
(3)鲍律师并未隐瞒国籍或职务骗取注册
            鲍律师一直认为中国法律并不禁止外籍执业,所以根本没必要隐瞒,司法局出示的两份所谓不实文件(即2018和2019年检申请表)鲍律师既未见过也未签字。恰恰相反,鲍律师此前作为全国知名的企业法务专家,在中国企业的生死关头出任全球瞩目的关键领导职务,频繁作为嘉宾出席大型会议并多次荣获全国性奖项,一些活动都有司法行政管理部门领导出席,法律姓名为英文(汉语拼音)的事实、国家外专局认证“外国专家”身份、任职企业及职务等信息均在大量公告和报道中有突出介绍,业内广为人知,连司法部下属《法人》杂志对其专访都以“资深法务”为题。所以司法局此前不可能不清楚鲍律师的外籍身份和任职信息,鲍律师也更没有理由隐瞒这些公开信息。(见图四:鲍律师出任中兴通讯独立董事及出口合规召集人的公告;图五:鲍律师荣获全国十佳奖项时展示单位及职务的现场照)
(4)鲍律师的执业证在吊销前早已失效
            鲍律师2020年4月由于遭受网暴,根本未参加当年度的律师年检,也就是说,在司法局9月决定吊销律师执业证前,该证早已失效。按照常理,只有有效的证件才有可能被吊销,无效的证件被吊销还是闻所未闻。
(5)鲍律师早已整改完毕按司法局政策应既往不咎
            长期以来外籍执业和律师兼职一直是中国律师行业普遍存在的现象,在鲍律师被网暴前根本没什么人关注。由于涉及律师众多,司法局在整顿时特地出台了一项政策,规定在2020年9月10日前完成整改的既往不咎。而鲍律师在当年4月遭受网暴时便立即辞去了所有职务,也未参加当年律师年检,可以说早于五个月完成所有整改要求,按照该政策完全应当既往不咎,不应予以处罚。然而鲍律师却成了全国唯一因此类常见行为遭遇处罚的律师,而且遭受的是顶格处罚。(见图六:司法局整改合格既往不咎通知)
(6)恶劣影响系因诬陷网暴而非证件原因引起
            司法局吊销鲍律师执业证的理由是“造成恶劣社会影响”,然而造成这个所谓恶劣影响的原因,并非是外籍执业和律师兼职这类律师证件管理事宜,因为如果没有网暴,这些业内常见现象根本不会受公众关注。而真正的原因是鲍律师遭受诬陷诽谤和网暴人肉等迫害被妖魔化,大批别有用心或不明真相者想方设法挖各种料做文章欲致其于死地,任何小事都会被无限放大和炒作,所以处罚针对的因果关系失当。
(7)对鲍律师的处罚是网暴人肉的“毒树之果”
            处罚鲍律师是基于诬陷网暴者为迫害鲍律师以人肉等非法手段挖出的信息,而最高司法调查结论已明确对方被侵害的惨剧无任何事实依据并已撤案,真相大白后仍为了满足这些人的非法目的,对网暴受害者实施顶格处罚,并以此为由对其驱逐出境,使其与八十多的老父母生离死别、学业事业全部中断、难以在中国起诉维权,这一系列有失人道的严酷处罚堪称毒树之果,使害人者更害人、受害者更受害,无异于助长“谁能闹谁有理”的嚣张气焰,更是让诬陷网暴之风愈演愈烈。
(8)处罚过程未能履行听证等法定程序
            整个处罚程序从始至终,鲍律师都处于失去人身自由、不能与外界通信的状态,唯一能使用的资源是纸和笔。在收到行政处罚听证通知后,鲍律师立即请求依法听证,并在送达回执备注写明相关请求和理由,但送达人员不允许保存该回执复印件,在鲍律师坚持不复印就不签字的情况下,临时改为留置送达,即便如此鲍律师也在执法摄录中口头强调了听证请求和理由,但最终仍然未经听证便直接下了处罚决定,且转天一大早就开启了驱逐出境程序。
            可见,对鲍律师吊销律师执业证的行政处罚,无论在实体和程序上都存在严重不公,遗憾的是鲍律师目前既无法自行到中国法院提起行政诉讼,也找不到中国律师愿意代理其起诉主管部门,所以法律大门实际上已对鲍律师关上,只能寄希望于有朝一日如能回国,可以依法延长起诉期限和/或诉讼时效。

附图一:中国相关法律对国籍要求的比较

附图二:和相关负责人关于年检的交谈

附图三:中国裁判文书网检索记录

附图四:出任中兴独立董事及出口合规召集人的公告

附图五(1):荣获全国十佳法总时展示单位及职务的现场照

附图五(2):荣获全国十佳CLO时展示单位及职务的现场照

附图六:司法局整改合格既往不咎通知